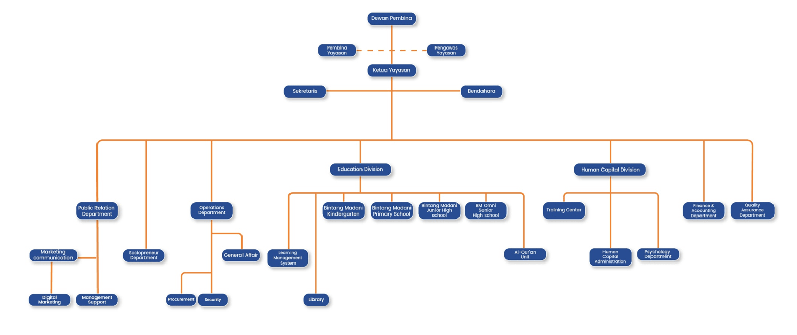
Struktur Organisasi

Mobirise Website Builder


KONTAK KAMI

Alamat

Jl. Terusan Pesantren No.102 Sukamiskin Arcamanik 40294 Bandung-Indonesia

Jam Kerja

Senin - Jum'at

07.00 - 17.00

Telepon

(+62 22) 7214788

Whatsapp

+62 812 4000 3156